当前位置:首页>>新闻资讯>>政策法规>>工信部:推动工业副产氢、清洁低碳氢合成氨、甲醇等标准规范研制

工信部:推动工业副产氢、清洁低碳氢合成氨、甲醇等标准规范研制

发布时间:2025-07-01

6月26日,工业和信息化部办公厅印发《关于深入推进工业和信息化绿色低碳标准化工作的实施方案》的通知。

image.png

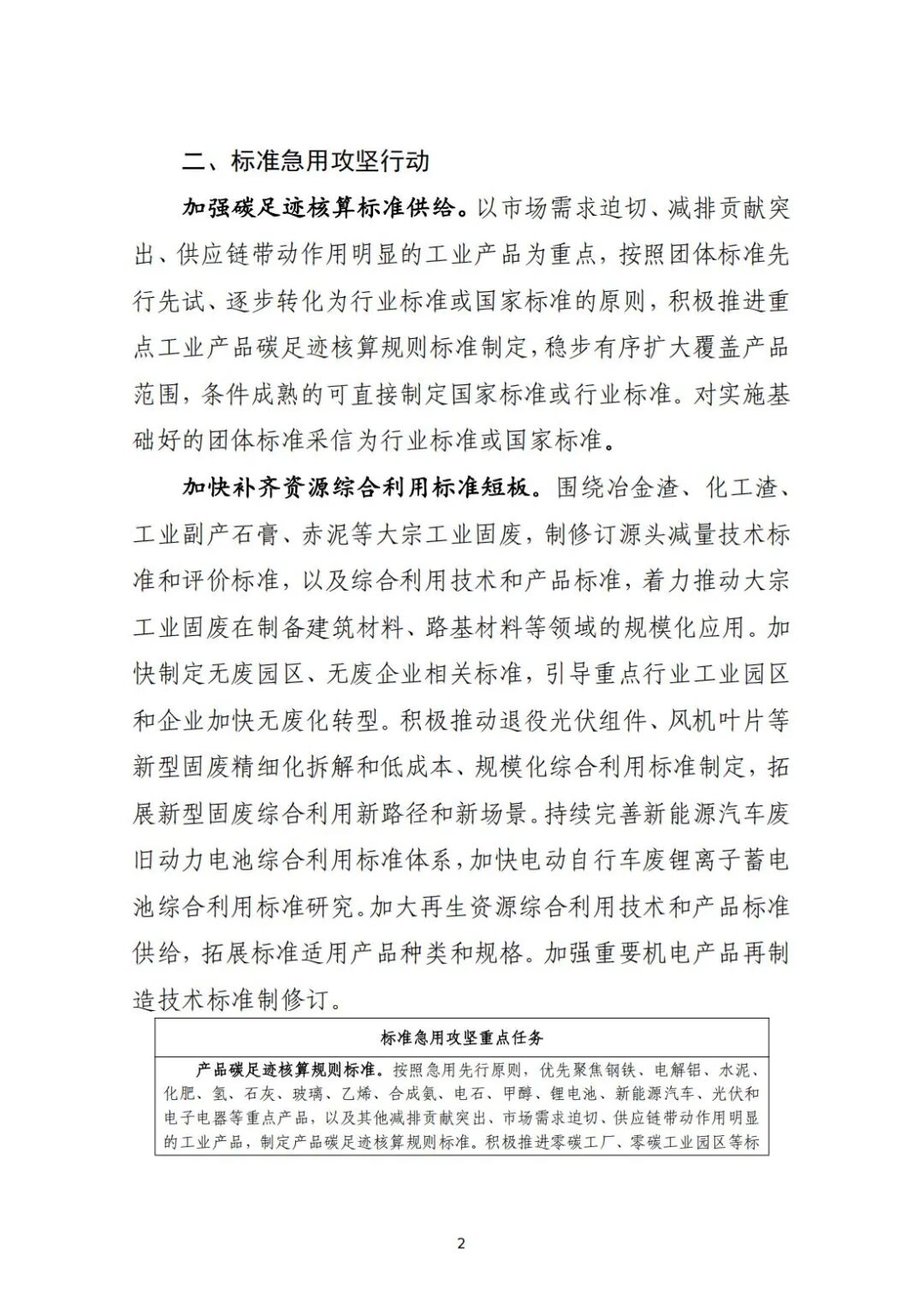
文件指出,产品碳足迹核算规则标准。按照急用先行原则,优先聚焦钢铁、电解铝、水泥、化肥、氢、石灰、玻璃、乙烯、合成氨、电石、甲醇、锂电池、新能源汽车、光伏和电子电器等重点产品,以及其他减排贡献突出、市场需求迫切、供应链带动作用明显的工业产品,制定产品碳足迹核算规则标准。积极推进零碳工厂、零碳工业园区等标准研制。

加强绿色低碳产业培育标准引领。加快工业绿色微电网、工业领域清洁低碳氢应用、中低温余热余能高效利用、超长寿命高安全性储能电池等多能互补利用标准制修订,加大工业领域可再生能源和新能源利用。积极推动多种类异质可燃固体废弃物替代燃料、惰性电极、新型催化、绿色合成、二氧化碳资源化利用及固碳等一批产业链共性关键技术标准研究。加快推动完善光伏、新能源汽车、绿色智算、绿色船舶、绿色航空、绿色电力装备、绿色轻工、环保装备等领域标准体系,支撑绿色发展新动能培育。

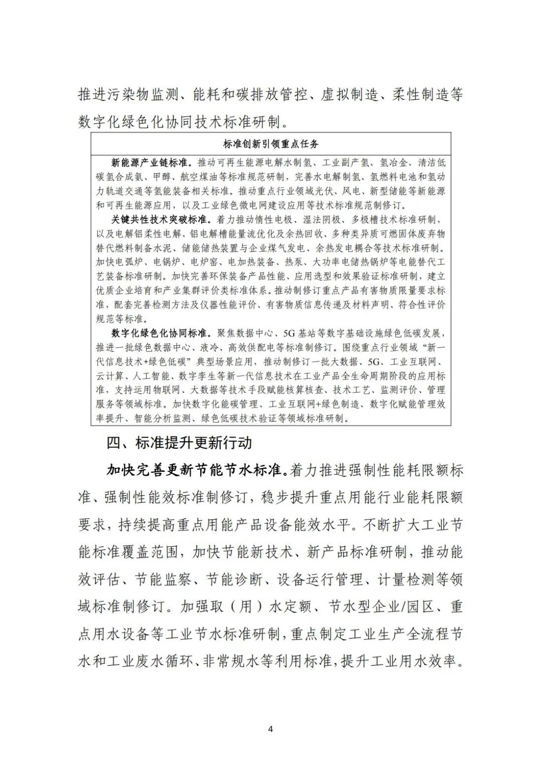
新能源产业链标准。推动可再生能源电解水制氢、工业副产氢、氢冶金、清洁低碳氢合成氨、甲醇、航空煤油等标准规范研制,完善水电解制氢、氢燃料电池和氢动力轨道交通等氢能装备相关标准。推动重点行业领域光伏、风电、新型储能等新能源和可再生能源应用,以及工业绿色微电网建设应用等技术标准规范制修订。

根据工业和信息化绿色低碳标准重点研究方向(2025-2027年),氢能领域标准重点研究方向包括碱性水电解制氢系统能效评价要求、焦炉煤气制取氢气技术规范、高炉喷吹富氢还原性气体技术规范、氢基非高炉炼铁第2部分技术要求、清洁低碳氢制绿色甲醇生产技术规范、清洁低碳氢制绿色合成氨生产技术规范。应用在钢铁、化工、综合行业。

 全文如下:

工业和信息化部办公厅印发《关于深入推进工业和信息化绿色低碳标准化工作的实施方案》的通知

工信厅科〔2025〕33号

各省、自治区、直辖市工业和信息化主管部门,有关行业协会、标准化技术组织和专业机构:

为切实发挥标准对工业和信息化绿色低碳领域的引领和支撑作用,健全完善绿色低碳标准体系,我部组织编制了《关于深入推进工业和信息化绿色低碳标准化工作的实施方案》,现印发给你们。请结合本地区、本行业、本领域实际,在标准化工作中贯彻执行。

工业和信息化部办公厅

2025年6月13日

来源:工业和信息化部

会员登录

会员登录

如果您还不是会员用户? 单篇购买

单篇购买

价格:0.01¥

请填写用户信息,方便下次登录

扫码付款

价格:0.01¥

支付成功